网站首页
公司概况
新闻中心
经营发展
工程业绩
资质荣誉
创新团队
质量管理
人力资源
党群纪检
技术部门
安全生产
联系我们
在线留言
在线咨询
二级公司
网站地图
加入收藏
设为首页
当前位置: 首页 > 人力资源
信息公告
人才招聘
人力培训
人事任免
人事公告
信息公告
Information announcement
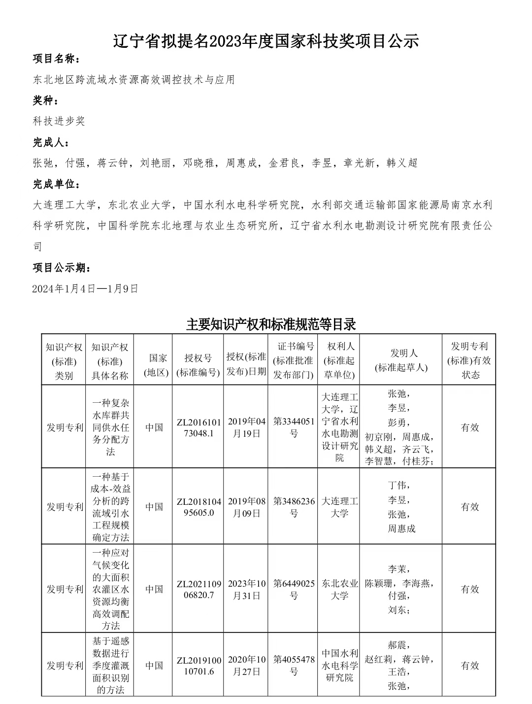
辽宁省拟提名2023年度国家科技奖项目公示
2024-01-04
1374
上一篇:2023年云上设计院BIM室升级改造项目 竞争性磋商公告
下一篇:巡视公告
< 返回列表